与工作超过12年的老员工解除劳动关系,公司该如何结算离职补偿金或赔偿金?一家公司就遇到了这件难题。
老万于1994年即在鞍山某检验所工作,后转到某公司继续在原工作地点从事原工作。
2019年12月14日,公司负责人通知老万:“下周起不用在这里上班了”。
老万心里一盘算:我劳动关系解除前的12个月平均工资是2750元,现在公司要炒了我,那么他们就要按25个月的标准来赔偿违法解除劳动合同赔偿金,共计2750*25*2=137500元。
公司不同意,表示最高不超过12个月,只能支付2750*12=24750元。
老万申请仲裁,仲裁委裁决公司支付违法解除劳动合同的赔偿金24750元,老万不服,再提起诉讼。


员工被安排到新公司从事原工作,工作年限可以合并
依据《最高人民法院关于审理劳动争议案件适用法律若干问题的解释》(一)第四十六条:
劳动者非因本人原因从原用人单位被安排到新用人单位工作,原用人单位未支付经济补偿,劳动者依据劳动合同法第三十八条规定与新用人单位解除合同,或者新用人单位向劳动者提出解除、终止劳动合同,在计算支付经济补偿或赔偿金的工作年限时,劳动者请求把在原用人单位的工作年限合并计算为新用人单位工作年限时,人民法院应予支持。
公司违法劳动法解除劳动合同,需支付赔偿金
依据《劳动合同法》第八十七条规定:
用人单位违反本法规定解除或者终止劳动合同的,应当依照本法第四十七条的经济补偿标准的二倍向劳动者支付赔偿金。
一审认为,最高按12个月赔偿
依据《中华人民共和国劳动合同法》第四十七条规定:
经济补偿按劳动者在本单位的年限,每满一年支付一个月工资的标准向劳动者支付。六个月以上不满一年的,按一年计算;不满六个月的,向劳动者支付半个月工资的经济补偿。
因此公司应该支付万震山赔偿金的数额为:
(2750×12×2=66000元),对于超过66600元的部分,本院不能予以支持。
老万不服,提起上诉。


针对一审判决,二审判决认为,原审法院以12个月为标准计算赔偿金不当,应当按25个月算。
理由是:
最长补偿年限不超过12年,仅适用于本人工资高于当地平均工资3倍,经济补偿金按当地平均工资3倍支付的人员, 而本人工资低于当地平均工资3倍的人员则不受此限制,仍按其本人在本单位的工作年限支付,工作几年支付几个月工资。
老万的工资才2750元,显然不能满足“本人工资高于当地平均工资3倍”的前提,因此,公司应向老万支付赔偿金的数额为137500元(2750×25×2)。原审法院以12个月为标准计算赔偿金不当,本院予以纠正。


经济补偿金很容易和赔偿金、失业保险金混淆,下面为你解析~
经济补偿金 VS 赔偿金
经济补偿金与赔偿金是两个性质不同的概念。
经济补偿金是指在劳动者无过失的情况下,用人单位依法解除或终止与劳动者的劳动合同时,按照法律标准,以货币方式给予劳动者的补偿,而赔偿金适用于用人单位违法解除劳动合同的情形,二者不能同时适用。
附加表格:
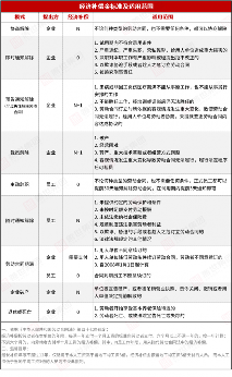
员工经济补偿应该怎么算?善世根据《中华人民共和国劳动法》、《中华人民共和国劳动合同法》以及其他的法律法规整理了以下表格,供各位HR参考。

经济补偿金 VS 失业保险金
我国《劳动法》以及《劳动合同法》规定,劳动合同终止或解除时,用人单位可能需要向劳动者支付经济补偿金,而失业保险金的支付则是《失业保险条例》所规定的内容,因此,从形式上看,二者似乎并无必然关系。
但是,无论是经济补偿金还是失业保险金,其功能都是保障劳动者离职后的经济安全,都具有失业补偿的功能。
因此,国际劳工组织第168号《关于促进就业和失业保护的公约》第22条规定:“当受保护人根据立法或集体合同已直接从雇主或其他来源领取主要用于抵偿他在全失业的情况下造成的收入损失的离职金时,每一成员可在下列情况中作出选择:
失业者本可享有的失业津贴可在离职金抵偿收入损失时期内停发;
离职津贴可能减少,减少金额相当于在离职金抵偿收入损失的相应时期内有关者有权获得的定期支付款项变换为一次给付金额。
目前我国采取的是“兼得”模式,即符合条件的失业人员可以同时获得用人单位支付的经济补偿金和社会保险经办机构发放的失业保险金。
(本文来源善世集团(公众号ID:shanshi-hro),如有侵权请联系删除)
©2025 慧联优聘 版权所有
网站备案号: 鲁ICP备2025199220号-78 | SiteMap