《围城》有言:“婚姻是一座围城,城外的人想进去,城里的人想出来。”在职场何尝不是如此。
互联网盛行之时,一大帮人自学编程欲成为程序员,如今互联网企业红利枯竭,新能源、智能制造崛起,又有一帮人不惜降薪也要入职车企,然而两者文化、工作流程截然不同,加上近期车企频繁曝出裁员降薪,某些人开始质疑转行的决定……
这种职场“围城”现象同样发生在人力资源行业:
HR在甲方企业干着干着成了行政管家,事无巨细,琐事颇多,说好的“人力资源六大模块”,实际上整天围着招聘,倒不如转行成为猎头,集中精力发挥自己的招聘优势。
然而,猎头这边也有自己的想法,虽然HR的工作压力大,但起码旱涝保收,猎头承受的可是生存压力,业绩没达标的话,一不小心就会面临被劝退的危险。




职场是一座围城,城里城外的HR和猎头在互相观望,跃跃欲试转行。虽然HR和猎头都在做招聘工作,但归根结底,HR更偏向于流程和协调,猎头更偏向于结果和服务。善世综合有几位行家和过来人的看法,为想转行的同仁们提供借鉴。


《猎头之道:成长创业与事业长青》的作者陈勇Charles 认为,HR转行来做猎头,肯定是合适的可选方向之一。但在甲方做招聘与在乙方做招聘,有很多本质的不同,其中最大的差异之一在于:在甲方,招聘是业务的支持性工作;在乙方,招聘就是业务本身!
HR 转型做猎头,需要跨越一系列障碍,主要表现在:
心理上的转变:以前HR被猎头视为客户,现在要和猎头竞争;以前的同事或同行现在变成客户,HR需要重新摆正态度。
工作思维的转变:HR主要服务于组织、服务于伙伴部门,需要具备合作/赋能/服务意识,惯用成本思维,而猎头本质还是一名销售,除了具备专业知识和服务能力外,还有要主动销售的意识和利润思维,学会用结果说话。
由宽到窄的转变:HR的工作内容通常比较宽泛,而猎头通常只做招聘,有时还会进一步聚焦某行业的某类岗位;其次,大公司通常有严谨的流程、完整的体系、成熟的文化,而猎头偏向“作坊型”,更依赖于团队的业绩与线索分配,HR转型的话需要适应这种文化氛围。
由单一到多元的转变:HR和猎头的知识结构不同,HR只需要关注本行业、本公司、本职能即可,而猎头服务面向全行业,需要关注多个行业、多家公司、多个职能。就这点,十分考验人脉资源,HR的原有资源不一定能支撑猎头业务的需求。
……
尽管看上去HR转型猎头就是跨越一座山,但HR还是有自己的转型优势的,那就是与客户的对话和理解能力,这样在一定程度上可以弥补猎头的短板。
而且,从年龄上看,HR的职业发展容易受到年龄限制,而猎头却像个万年青行业,只要人脉资源够硬,做到退休都可以。假如可以把猎头业务做到资深,后续可以不用坐班,有更多自由时间做自己的事情。


招聘链路变长,考量细节更多
猎头的好处就是他的工作非常灵活多样,在这个过程中你可以学到很多知识,有不同的人去交流,但猎头目前的行情不太乐观,考虑到职业的发展问题,几个月前,我从猎头公司跳到甲方做HR,到一家出海企业做海外人才的招聘。我从乙方来到甲方,角色发生了变化,才发现招聘流程也是有差异的。
比如以前我接到一个需求后,招人就行了,一周只需要操作3-5个岗位,但是在甲方,如果招聘量大,手头上可能有几十个岗位都要招聘,而且招聘链路还更长,我要和业务直接对接,更加清楚地了解这个角色到底为什么会产生,以及他为什么这么设计,团队是怎么考量的。
抗压能力强,对招聘理解更精准
一些互联网公司会倾向于招有猎头背景的HR负责招聘,这是因为猎头出身的人经历过销售过程的磨练,能够承受更多的压力,对于招聘有一定的理解。但是,甲方HR更多的是公司对外的窗口,不仅要做好招聘过程,也需要做好招聘结果。
所以,如果猎头真的转甲方HR,需要更了解业务,能够推动业务做一些决策,包括招聘、小型组织架构的设计、外部行业的变化诊断分析等;还需要学习更多沟通技巧,相比猎头而言,HR对外部市场的灵敏度会降低,需要借助外部渠道和朋友,才能多了解行业的情况。
总而言之,由猎头转HR是很普遍的现象,有人认为猎头转HR是业务岗转职能岗,业务岗对公司的理解要远高于职能岗,这比HR转猎头更容易适应。
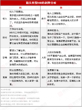
不过凡事无绝对,善世整理了猎头转型HR的利弊供大家参考。



这样的困惑,是否在你身上发生过?你转行是为了“获取”还是“逃避”?大家可以借助下方的自测清单摸清答案。
1. 当我们决定转型时要问自己:Why?
2. 现在的工作状态不好?
3. 那这种不好的状态是能通过转型解决的吗?
4. 是因为现在的工作,不具备挑战性?
5. 没有好的成长空间?
6. 没有职业的安全感?
7. 薪水不符合预期?
8. 以上问题能通过转型得到改善吗?
如果说猎头是战场上的前峰,勇往直前,无所畏惧,拿下一个又一个的山头,那么HR就是运筹帷幄的军事谋略家,大家目标一致,都要打胜仗,但各处的角色不同。
配合上面的问题清单,做一个自我评估,看看你是否具备相关的能力,再决定是否需要转行?
(本文来源善世集团(公众号ID:shanshi-hro),如有侵权请联系删除)
©2025 慧联优聘 版权所有
网站备案号: 鲁ICP备2025199220号-78 | SiteMap